热门关键词: 安徽同金新产品鉴定申报 同金科技项目申报中心 合肥同金高新技术企业申报 同金专利申请 安徽同金
各市工信局:
根据工业和信息化部工作部署,为做好2025年国家首版次软件申报推荐工作,现将有关事项通知如下:
一、申报方向
在关系国家安全、国民经济命脉和国计民生等重点领域取得重大技术突破、拥有自主知识产权,但处于市场初期阶段或者尚未形成竞争优势的创新软件产品。本年度选择工业软件作为申报方向。
二、申报条件
1.申报单位注册地且主要创新工作开展地位于安徽省内。
2.申报单位拥有申报软件产品的核心技术和知识产权,具备相应的研发能力。
3.申报软件产品取得技术创新突破,且在质量水平、市场能力等方面具有一定优势。
三、申报流程
(一)企事业单位申报
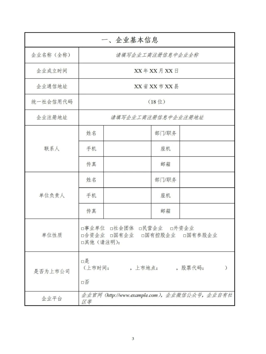
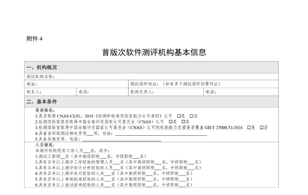
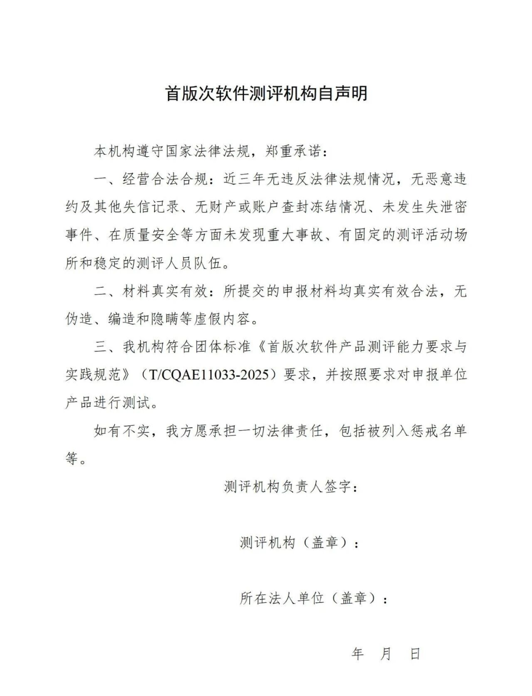
符合条件的企事业单位按填报说明要求(附件1),准备《首版次软件产品申报书》(附件2)、符合团体标准《首版次软件产品测评能力要求与实施规范》(T/CQAE 11033-2025)要求的测试机构依照团体标准《首版次软件产品测评规范》(T/CQAE 11029-2025)出具的首版次软件测评意见及软件产品测评报告(附件3)、首版次软件测评机构基本信息(附件4)以及相关证明材料。以上申报材料需加盖公章后装订成册,申报单位将纸质材料(一式二份)及扫描件一并提交至所在市工信局。
(二)推荐单位审核
市工信局对申报材料的完整性和真实性进行核查,填写审核意见表(附件5),形成推荐名单汇总表(附件6),与申报单位申报材料(含纸质版和扫描件)一并报送至省工业和信息化厅(软件服务业处)。
四、申报要求
1.申报单位应严格遵守国家相关法律法规,确保申报材料真实、完整、有效、准确。存在填报信息不实、材料不齐,瞒报、漏报、代码提供不全,送审产品和销售产品不一致的,3年内不得再申报。
2.申报单位需提供依照团体标准《首版次软件产品测评规范》(T/CQAE 11029-2025)形成的软件产品测评报告,应真实、准确反映申报产品情况,所选测评机构应符合团体标准《首版次软件产品测评能力要求与实施规范》(T/CQAE 11033-2025)要求。测评机构应严格把关,若存在造假等问题,2年内不得参与首版次软件测评工作。
3.各市工信局要严格审核把关、落实管理要求。请于2026年1月12日前报送审核材料至省工业和信息化厅,逾期不再受理。
联系人:叶志远,电话:0551-62871780。
附件:1.填报说明
2.首版次软件产品申报书
3.首版次软件测评意见
4.首版次软件测评机构基本信息
5.审核意见表
6.推荐产品汇总表
安徽省工业和信息化厅
2025年12月26日



























咨询热线
19909697092